小规模跨境电商卖家进出口备案到底要不要办?一篇说清
作者:时间:2025-09-20 12:35:41 39802 次
小规模跨境电商卖家进出口备案到底要不要办?一篇说清
刚做跨境电商的姐妹,是不是总在纠结 “要不要办进出口备案”?怕手续复杂费时间,又担心不办影响生意,甚至踩坑?别慌,今天把利弊、流程拆得明明白白,新手也能快速判断。

一、先搞懂:为什么建议小规模卖家也办进出口备案?
别觉得 “我规模小,先不办也行”,这 4 个好处,早办早享:
1. 平台合规的 “入场券”
现在亚马逊、eBay 这些主流跨境平台,对卖家资质的要求越来越严,不少类目明确需要提供进出口资质才能入驻或长期运营。靠 “挂靠代理” 虽然能临时应付,但一旦平台查资质,很可能面临店铺限流甚至封号,反而耽误生意。自己办备案,相当于给店铺加了 “稳定符”。
2. 能退的税别白白浪费
做出口生意,最实在的就是 “出口退税”—— 符合条件的商品,能按规定退回部分税款,直接降低成本。但退税的前提是 “有自己的进出口权”,如果找代理报关口,这笔钱要么被代理扣走一部分,要么根本拿不到。小规模卖家本就需要控制成本,这笔钱省下来,可能就是好几单的利润。
3. 自主报关不 “卡脖子”
没备案的话,报关只能依赖代理,不仅要付一笔代理费,还得看代理的效率 —— 旺季时代理单多,可能延迟报关,导致货物积压在港口,错过交货期。自己办了备案,登录系统就能自主操作,流程自己把控,清关速度更快,还能省下代理费,一举两得。
4. 想做大,资质得先跟上
如果只是想 “小打小闹”,或许暂时用不上;但要是有 “品牌出海” 的想法,进出口备案就是基础门槛 —— 没有正规出口资质,连商品的正规流通链路都不完整,更别说在海外市场建立品牌信任了。早办备案,后续拓展业务时才不会因为 “缺资质” 卡壳。
二、不办行不行?这 2 个风险要警惕
有些姐妹觉得 “先凑活做,等规模大了再办”,但这 2 个隐患可能让你亏得更多:
1. 借壳出口风险高
找代理 “借资质” 出口,最大的问题是 “资金和流程不受控”:货款可能要先经过代理账户再转你,不仅慢,还可能有资金安全风险;一旦代理出问题(比如资质被查),你的货物也会受牵连,甚至卡在海关拿不出来。
2. 政策收紧,“买单出口” 走不通了
之前有些卖家靠 “买单出口”(买别人的报关单出口)省麻烦,但 2025 年 10 月起,这种不合规的模式就要终结了。现在监管越来越严,合规化是必然趋势,与其等着政策倒逼,不如早办备案,提前适应正规流程,避免到时候手忙脚乱。
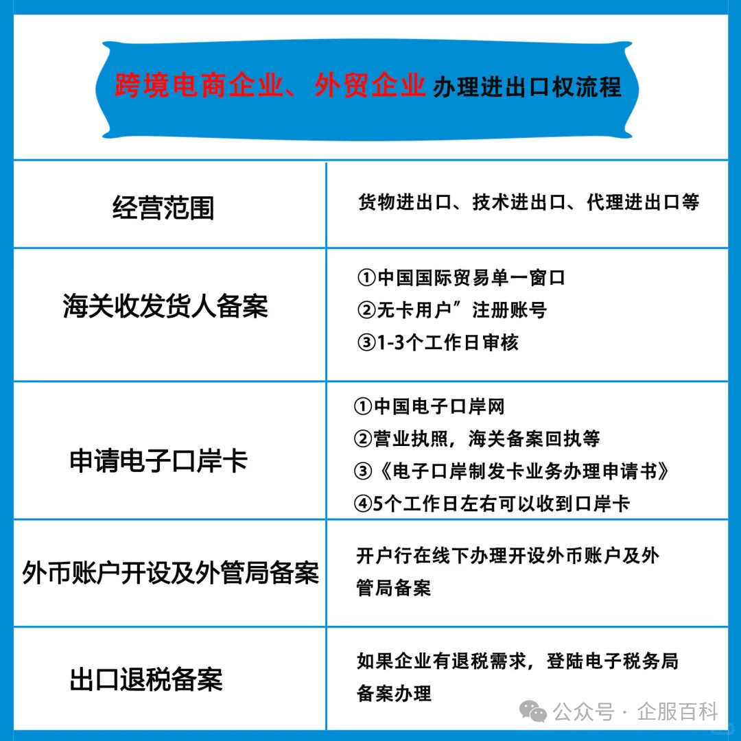
三、超简单办理流程:4 步搞定,最快 3 天出结果
别被 “备案” 吓到,现在流程已经简化很多,小规模卖家自己就能办,不用找代办花冤枉钱:
1. 工商增项(1-3 天)
先去工商局给营业执照加 “进出口” 经营范围 —— 可以线上在当地政务服务网申请,也能线下跑一趟工商局,材料齐全的话,1-3 天就能拿到新的营业执照。
2. 海关备案(1 天)
登录 “中国国际贸易单一窗口”(官网直接搜),按提示填企业信息、上传营业执照等材料,提交后一般 1 个工作日就能通过备案,拿到海关备案号。
3. 办电子口岸卡(2 天)
海关备案通过后,去当地 “中国电子口岸” 服务点领电子口岸卡(一般需要带营业执照、法人身份证),领卡后就能登录系统自主报关,整个过程大概 2 天。
4. 外汇备案(即时办)
带着营业执照和海关备案证明,去开户银行办外汇备案,当场就能办好。以后收外汇、结汇,直接通过自己公司的账户操作,不用再经过第三方。
四、给小规模卖家的 3 个小贴士
个体户先转公司:如果目前是个体户,没法直接办进出口备案,得先注册成有限公司(建议注册小规模纳税人公司,税务更简单)。
记得做海关年报:备案办好后,每年要在 “单一窗口” 做海关年报,不然资质会失效,记得设个提醒。
开店初期就办:别等有了大订单再急着办,万一订单来了却因为没资质发不了货,反而错失客户,开店初期就办好,后续运营更省心。
其实对小规模跨境电商卖家来说,进出口备案不是 “要不要办”,而是 “早晚得办”。早办不仅能合规运营、省下退税和代理费,还能避免政策风险,为以后做大铺路。流程没那么复杂,花几天时间搞定,后续做业务才能更安心
文章标题:小规模跨境电商卖家进出口备案到底要不要办?一篇说清
- 相关文章
- 小规模跨境电商卖家进出口备案到底要不要办?一篇说清09-20
- 开便利店 / 餐馆必看!食品经营许可证怎么办?10 天拿证不踩坑09-20
- 港五机械工程硕士申请|双非/92党都能冲!09-20
- 香港中文大学硕士录取真相:这两类人能突围,这些坑别踩09-20
- 备考央国企报班实录:别被广子骗!我的避坑 + 选班思路09-20
- 二人合作项目合伙协议(范本)09-20
- 跨专业申请港新市场营销硕士指南,985/211 文科生必看!附实习清单09-20
- 香港理工大学硕士录取情况解析:分数要求与学院偏好09-20
- 2026 届秋招爆发!大厂岗位 + 免笔试通道齐开,往届生也有机会,这波别错过09-20
- 高考后申香港本科:别被 “分数” 骗了!真实强度是时间战 + 信息战09-20

