应届生别慌!这份体制内 “上岸全攻略”,帮你攥紧最宝贵的身份优势
作者:时间:2025-10-17 11:22:53 27663 次
应届生别慌!这份体制内 “上岸全攻略”,帮你攥紧最宝贵的身份优势
刚毕业的宝子是不是刷到 “就业难” 就慌到失眠?听我的!别焦虑!你们手里握着最香的 “应届生 buff”—— 好多体制岗直接标注 “仅限应届生”,等于跳过一堆有经验的社会考生,竞争压力直接砍半好吗!

整理了超全体制内出路 + 时间线,照着准备,上岸真的没那么难!
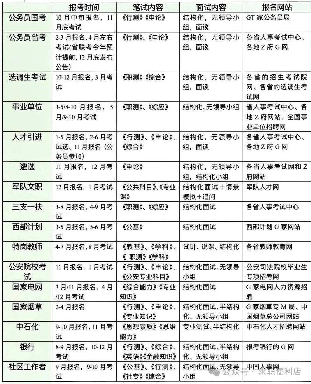
1️⃣ 公务员(铁饭碗首选!)
国考:想冲中央 / 国家直属单位的盯紧!10 月中报名,11 月底考试(比如 25 年国考,24 年 10 月就开始啦),行测 + 申论提前半年准备稳!
省考:分联考和单独考!往年 2-3 月报名 4 月考,但今年联考可能提前到 12 月底出公告!考家乡 / 目标城市的,一定要盯当地人社厅官网,江苏、浙江这些单独考的省份记得单独查时间~
2️⃣ 选调生(储备干部通道!)
双一流 / 党员 / 学生干部重点看!竞争比普通公务员小,发展空间还大~10-12 月报名,次年 3 月考试,很多省份不考申论,只准备行测或综合知识就行,备考方向超明确!
3️⃣ 事业单位(岗位多,专业灵活!)
学校、医院、科研院所都在这!分上下半年联考:
上半年:3-5 月报名,5 月考试
下半年:8-10 月报名,9-10 月考试
报名到考试就隔一个月,备考周期短,而且部分岗免笔试直接面,应届生友好度拉满!
4️⃣ 人才引进(高学历 / 紧缺专业闭眼冲!)
硕士以上 / 理工科 / 医学宝子别错过!不用考行测申论,大多是面试 + 专业测试,还送安家费、租房补贴、解决户口!1-5 月是高峰,11 月部分城市补招,想回二三线城市的,这是性价比天花板!
5️⃣ 特殊岗位(有志向的宝子看这里!)
军队文职:待遇比公务员高!12 月报名 1 月考试,医疗、工程、教学岗都有,应届生年龄限制更松~
三支一扶 / 西部计划:基层服务 2 年,期满考公 / 事业编有加分 + 定向岗!三支一扶 3-8 月报名 4-9 月考,西部计划 3-5 月报名 5-6 月考,想攒基层经验的冲!
特岗教师:想当老师的优先!4-7 月报名 8 月考试,考上就有编,服务期满能调回县城,竞争比普通教师编小太多!
公安院校考试:公安院校宝子专属!11 月报名 1 月考试,考上直接进公安系统,不用和社会考生卷!
6️⃣ 国企 / 央企(稳定不输体制!)
国家电网:电气、计算机专业冲!3 月 / 11 月报名,4 月 / 12 月考试,一年两次机会~
国家烟草:待遇超香!2-4 月报名,考试时间看各地,竞争虽大但值得!
银行:8-9 月秋招报名,10-12 月考试,网申到面试要 3 个月,对金融经济感兴趣的别错过~
社区工作者:想过渡考街道办的看!9 月报名 9-10 月考试,部分城市有员额制,待遇接近事业单位~
其实应届生考体制,最大的优势不是时间多,是机会只给这一次!好多岗错过应届生身份就报不了了!
不用贪多,选 2-3 个符合自己专业、地域、志向的,提前 3-6 个月准备,比如国考省考一起备,事业单位和人才引进错开考,踏实学就完事儿~
别慌 “选择多”,要骄傲 “我有得选”!抓住最后一次应届生身份,踩准时间点,稳定的未来真的离你很近!
文章标题:应届生别慌!这份体制内 “上岸全攻略”,帮你攥紧最宝贵的身份优势
- 相关文章
- 应届生别慌!这份体制内 “上岸全攻略”,帮你攥紧最宝贵的身份优势10-17
- 粤车南下通行证申请指南!私家车 / 企业车流程全拆解,收藏这篇就够10-17
- 大专学历也能拿香港身份?5 条实用路径,普通人照样逆袭!10-17
- 纠结留学选英国还是香港?5 大维度 + 优缺点帮你秒决策!10-17
- 港本与港硕:同处港校,却活在两个平行世界10-17
- 香港教育大学中文研究(语文教育)硕士申请攻略,非汉语言 / 无实习也能申!附避坑指南10-17
- 从大一到大四留学规划:手把手带你走通留学准备全流程,拒绝迷茫踩坑10-17
- 26fall港科广硕士申请攻略:这些捷径你必须知道!10-17
- 解码央国企五大等级梯队:从垄断核心到产业支柱的格局解析10-17
- 江西南昌市拍卖公司注册流程指南:从条件到运营的实操解析10-17

