26fall港中深硕士申请|双非也能逆袭!时间 /专业/避坑全唠明白
作者:时间:2025-09-27 19:37:47 3638 次
26fall港中深硕士申请|双非也能逆袭!时间 /专业/避坑全唠明白
别再觉得港中深是 “学霸专属” 了!我扒了最新申请政策,双非均分85+照样有机会拿 offer!26fall申请季马上要开冲,这篇把关键时间、捡漏专业、材料雷区、双非逆袭招全整理了,看完少走弯路!

26fall申请关键信息
先划重点:学制 & 申请硬门槛
学制:全是全日制!正常 1 年就能毕业,最多能读 2 年,想快速拿硕士学位的宝子超合适
均分要求:卷到飞起!985/211 得 85+,双非得 90+!这是最低门槛,不够的宝赶紧补实习 / 科研凑
语言+标化:
✅ 托福 80-100 分 / 雅思 6.5-7.0 分,想冲热门专业建议往上限考(托福 95+、雅思 7.0 稳)
✅ GMAT 要 600+(verbal部分至少 21 分),商科宝子注意!大多都要交 GRE/GMAT,别偷懒
录取偏好藏玄机!这些背景更吃香
别光看门槛!学校偷偷偏爱这些学生:
超爱名校背景!985/211、中外合办、境外院校的宝子自带优势
最低GPA得3.3/4.0(换算成国内均分差不多80+),低于这个的要重点补软性经历
商科划重点!GMAT/GRE不是 “可选” 是 “大多需要”,没考的赶紧安排,别拖到申请前才慌
费用多少?提前算好预算!
读书也要花钱,这笔账得算清楚:
学费:14 万-28.8 万!专业不一样差很多,商科、工科偏贵,人文社科便宜点
申请费:600块!提交一次就要交,别乱投专业,定好目标再冲
建议提前规划预算,部分学校有奖学金,后续可以多关注官网信息。
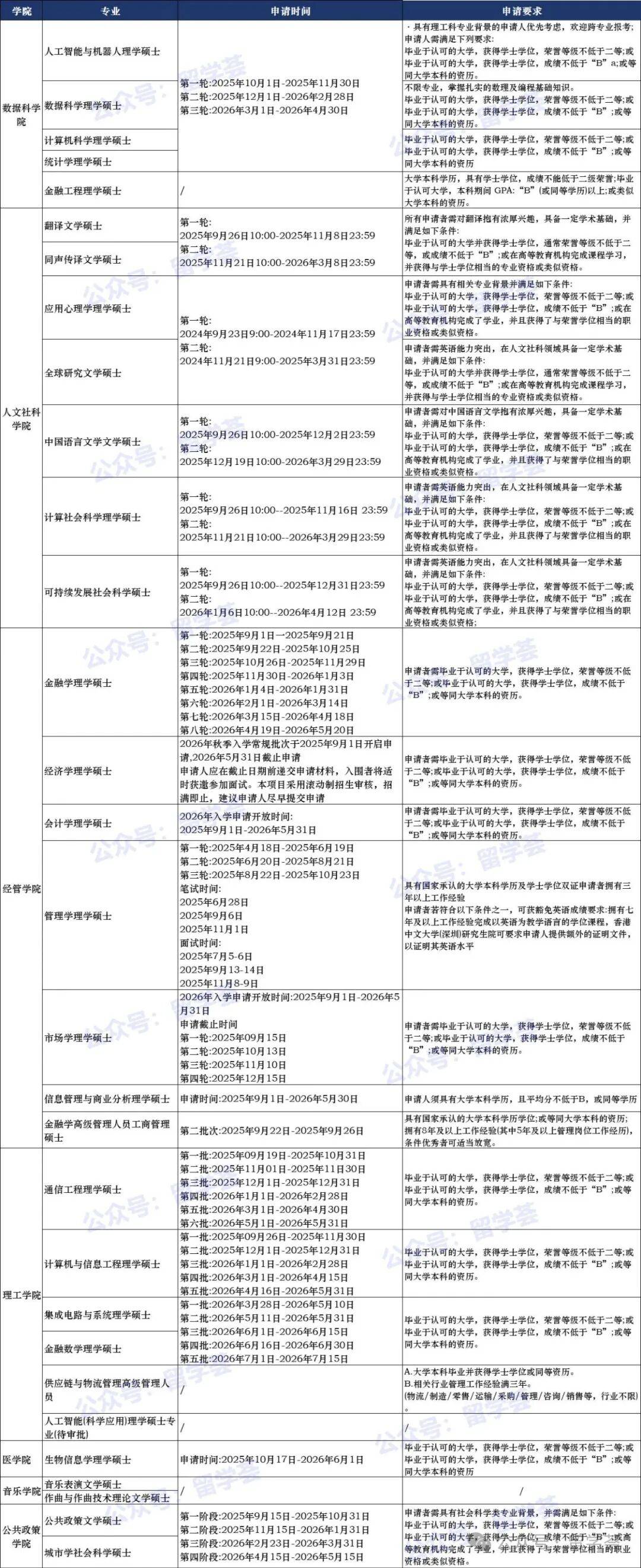
26fall关键时间节点
先锁死!港中深是滚动录取,早投 = 多机会!这几个时间点记在手机备忘录里:

统一开放时间:2025.9.1!经管、数据科学这些热门学院同步开,想冲首轮的宝 8 月底前必须把材料备好
截止时间别乱等:没有绝对 “最晚”,热门专业满额就关!比如金融学 8 轮申请,看着时间长,前 3 轮就招走 70% 名额,双非千万别等后期 “神仙打架”
重点专业时间划重点:
✅ 金融学:9.21 首轮截止,5.20 末轮,想拿奖学金冲前 3 轮
✅ 数据科学:4.30 末轮,建议投前 2 轮,这两年卷疯了
✅ 人工智能本博:9.11 开,6.30 截止,研究型项目要提前找导师!
✅ 新增专业(智能科学 / 数字媒体 / 可持续金融):9 月开,12 月首轮截止,首招竞争小,想尝鲜的冲
专业怎么选?
避开卷王!捡漏专业清单收好,别盲目冲热门!分清 “地狱难度” 和 “逆袭赛道”,录取率翻翻倍:
地狱难度(双非慎选!)
金融学:每年申请最多,985/211 要 85+,双非得 90+,还得 GMAT650+、2 段券商 / 基金实习,缺一不可
计算机科学:人均字节 / 腾讯算法实习,托福 100+、GRE320 + 是标配,双非除非有顶级竞赛 / 科研,不然别硬冲
双非逆袭宝藏专业(均分 85 + 有机会!)
公共政策(MPP):录取率高!喜欢有基层政府 / NGO 经历的,文书里写你做过社区调研、公益项目,比空说 “热爱” 管用
全球研究:人文院的宝!跨专业友好,英语 / 历史 / 传媒都能申,写清楚你关注的方向(比如跨国文化交流)就行
生物信息学 / 生物医学工程:医学院扩招!理工科背景(生物 / 计算机 / 数学)都能申,有实验室基因数据分析经历的直接加分
材料准备避坑!这些雷别踩
港中深超看重细节,很多人栽在文书 / 推荐信上,听我的:
1. 基本材料别出错(缺一不可!)
成绩单:要教务处盖章,均分不低于 B(约 80+),挂科了要说明原因,别隐瞒
学历证明:应届生交在读证明,往届生交毕业证 + 学位证,学信网认证提前 1-2 个月办
语言成绩:雅思 6.5+/ 托福 79+,热门专业冲 7.0+/95+!只有全英文授课 / 7 年工作经验能豁免,别乱申请
推荐信:找带你做过项目的导师!比如系里老师能写 “你负责数据分析,解决了 XX 问题”,比院士写 “成绩好” 管用 10 倍
2. 加分材料这么写!秒脱颖而出
简历(英文):别堆无关经历!申金融就写实习 + 金融建模竞赛;申生物信息学就写科研 + 编程技能
个人陈述(PS):别写 “我从小向往港中深”!要写具体案例:“我在县医院用 Python 分析慢性病数据,发现基层筛查效率低,港中深医疗 AI 实验室正好能解决,我想跟着学,未来优化系统”—— 既显经历,又说清适配度
研究计划(仅研究型):1000-2000 字,别宽泛!比如申 AI 博士,写 “基于深度学习优化中学生数学学习推荐算法”,再讲方法 + 预期成果
双非逆袭 3 个大招!亲测有用
别觉得双非没机会!用对方法,均分 85 + 也能赢:
GPA 不够,经历来凑:
商科别做银行大堂实习!去做县域电商扶贫、小微企业调研,附数据(比如帮农产品销量涨 30%)
理工科搞 GitHub 开源项目、数学建模竞赛,比水实习管用,比如传机器学习代码、做交通流量预测课题
文书精准打击:
别掩盖背景!突出独特优势:申生物信息学就写 “我做过癌症基因数据可视化,用 Matplotlib 处理了 XX 组数据,得出 XX 结论”,附分析结果,让老师看到潜力
尽早投递!抓早期轮次:
早期轮次(9-11 月)门槛低!申请开放后半个月内提交,别等 12 月后,那时全是学霸
新生生存指南
住宿省钱:校内宿舍要抢!拿到 offer 就申;校外和同学合租龙岗,两室一厅 4000-5000,分摊后 2000+,比校内便宜
吃饭划算:食堂 20-30 一顿,嫌贵就去周边超市 / 菜市场买菜自己做,10 块钱搞定
学业不挂科:多去图书馆 / 实验室,学校资源超全;多和外教 / 留学生交流,提升英语还开眼界
宝子们!港中深真的不是只有学霸能进,找对专业、做好准备,双非也能逆袭!现在就开始整理经历、准备材料,别等截止才慌~有问题评论区问,祝大家都拿到梦校 offer!
文章标题:26fall港中深硕士申请|双非也能逆袭!时间 /专业/避坑全唠明白
- 相关文章
- 26fall港中深硕士申请|双非也能逆袭!时间 /专业/避坑全唠明白09-27
- 澳门科技大学硕士申请攻略!专业偏好 + 绩点要求一篇搞定09-27
- 南宁这些 “冷门” 央国企好进不加班,六险二金 + 房补直接拉满09-27
- 大专生如何申请香港本科?香港专升本帮我洗掉了第一学历09-27
- 给OSSD家长的实话:想申香港本科别踩坑!转对体系比硬冲更重要09-27
- 粤港两地牌市场行情大揭秘!30-100 万区间怎么选?老板们必看攻略09-27
- 香港宣布!9 月 23 日起粤港两地车牌申请条件大放宽09-27
- 3 分钟搞懂!广州危化品经营许可证办理攻略,创业者别再踩坑啦09-27
- 留学生进央国企的神仙赛道!国际贸易方向闭眼冲这些岗!09-27
- 26fall冲港大本科必看!这些官网没说的申请干货,帮学生拿 offer 后才敢讲09-27

