25fall英国布里斯托大学硕士申请条件及专业学费汇总
作者:留学申请时间:2024-09-26 17:37:55 13839 次
25fall英国布里斯托大学硕士申请条件及专业学费汇总,布里斯托大学(University of Bristol),成立于1876年,位于英国英格兰西南部的布里斯托市,是一所享有世界声誉的顶尖研究型大学。它以其卓越的学术成就、独立前瞻性的精神和在科研领域的领先地位而闻名全球。
布里斯托大学拥有悠久的历史,其第一个学院布里斯托尔医学院成立于1833年,经过一系列合并后,于1909年获得皇家特许状,正式成为布里斯托尔大学。学校徽章中的象征元素,如太阳、马、海豚和船,代表了Wills、Fry、Colston等家族,以及对学习的承诺和布里斯托尔的历史。
布里斯托大学在工程学领域享有“英国工程王国”的美誉,特别是在航空航天工程、通用工程、机械工程和土木工程方面表现突出。在科研评估中,如REF 2021,该校94%的研究成果被评为“世界领先”或“国际卓越”水平,化学、计算机科学、地球系统与环境科学等领域尤为显著。
在学术排名方面,在2024年的QS世界大学排名中位于第55位,相比前一年上升了6位。布里斯托大学稳居全球百强,历史上最高世界排名达到第27位(2011年QS排名)。它培养了13位诺贝尔奖得主,是英国中产阶级家庭非常青睐的教育机构,学生背景多元化,有超过2.3万名学生,其中包括来自130多个国家的国际学生。
布里斯托市本身是一个历史悠久、风景优美的城市,作为英格兰西南部的商业和教育中心,为学生提供了丰富的文化和生活体验。学校地理位置优越,交通便利,便于学生探索城市及周边地区。
布里斯托大学不仅在学术上追求卓越,还致力于解决全球面临的挑战,培养未来的领导者。其住宿条件、奖学金项目、以及对国际学生的支持也是其吸引全球学子的重要因素。申请条件严格,竞争激烈,反映了其作为世界级学府的地位。
布里斯托大学以其卓越的学术研究和教育质量在多个领域拥有优势专业,这些专业不仅在英国国内享有盛誉,在国际上也具有很高的认可度。以下是该校一些突出的优势专业:
工程学:布里斯托大学的工程学院被誉为“工程王国”,其机械工程、航空航天工程、电子与电气工程、计算机科学等专业在英国乃至全球都享有极高的评价。特别是在航空航天工程领域,学校的研究设施和课程设置处于领先地位。
社会科学:社会科学学院在全英排名靠前,特别是在法学、经济学、教育学、公共健康等领域有显著成就。该学院提供的法学硕士、商科类(如会计与金融)、社会科学研究等专业备受推崇。
理学院:理学院在物理、数学、计算机科学、地理、环境科学方面表现卓越,其中地理与环境科学全英排名领先。此外,理学院在化学、地球科学、物理学、统计学以及纳米科学等领域的研究也十分突出。
医学与牙医科学:布里斯托大学的医学院和牙医学院拥有世界顶尖的教授团队,研究领域包括神经科学、心血管科学、分子生物学等。医学、牙医学和兽医学专业,以及公共卫生相关的研究生课程,都是该大学的强项。
人文艺术学院:作为英国第一所开设戏剧专业的大学,布里斯托大学在影视制作、戏剧、音乐、艺术史等方面提供高质量的研究生课程,如电影与电视制作、音乐作曲、戏剧研究等。
经济与管理:提供包括经济学、会计与金融、金融与投资、经济学与计量经济学等在内的热门商科专业,这些专业在学术研究和就业市场上都有很好的口碑。
环境科学与可持续发展:在气候变化科学与政策、环境政策与管理等方向,布里斯托大学的研究和教学均处于前沿。
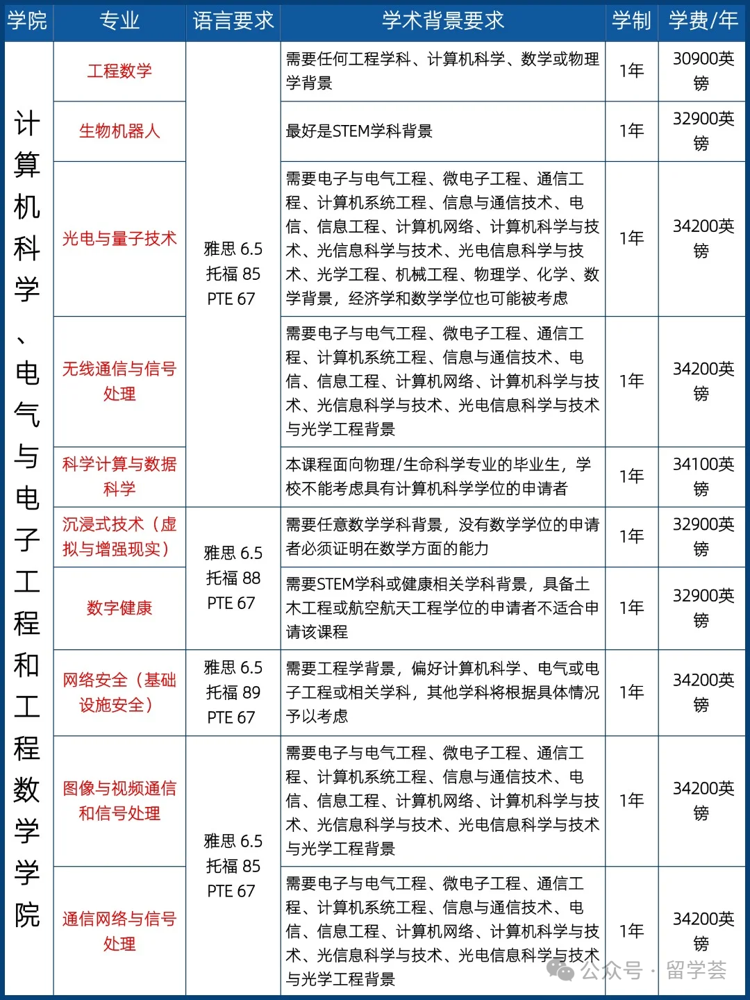
计算机科学:特别是在机器人科学、通信网络与信号处理、图像与视频通信等领域,布里斯托大学提供先进的课程和研究机会。
这些优势专业反映了布里斯托大学在学术研究和教育上的全面性和深度,为学生提供了广泛的选择,以满足不同学术兴趣和职业目标的需求。
文章标题:25fall英国布里斯托大学硕士申请条件及专业学费汇总
- 相关文章
- 25fall英国布里斯托大学硕士申请条件及专业学费汇总09-26
- 港校25fall硕士申请条件汇总09-26
- 贝赛思妈妈们到手孩子的Q1中期成绩单,为什么这次全A这么难拿呢?拆解下成绩单!09-26
- 对外汉语教学硕士英国院校09-26
- 贝赛思幼儿园pk-1年级入学考全攻略09-26
- 伦敦国王学院硕士申请条件09-26
- 伦敦国王学院优势专业09-26
- 伦敦国王学院25qs排名09-26
- 伦敦国王学院简介09-26
- 轨道交通信号与控制专业能申请新国立什么硕士专业09-26

